(+94) 713462859
[email protected]
Facebook
Youtube
භාගත කිරීම්
Sinhala
Sinhala
English
Tamil
රණජයපුර මහා විද්යාලය
කැකිරාව කලාපය
Register
Login
රණජයපුර මහා විද්යාලය
කැකිරාව කලාපය
මුල් පිටුව
අපේ පාසල ගැන
ඉතිහාසය සහ සම්ප්රදායන්
ඉතිහාසය
නිර්මාතෘවරු
ආදි විදුහල්පතිවරු
අනන්යතාවය
පාසලේ පැතිකඩ
දැක්ම සහ මෙහෙවර
පාසල් ගීතය
ලාංඡනය හා ආදර්ශ පාඨය
පාසල් කොඩිය
පාසලේ නිල වර්ණ
පාසලේ නිල ඇඳුම
පාසල් සැලැස්ම
නීති හා රෙගුලාසි
අධ්යයන
විෂය මාලාව
ප්රාථමික අංශය
ද්විතියික අංශය
පරිපාලනය
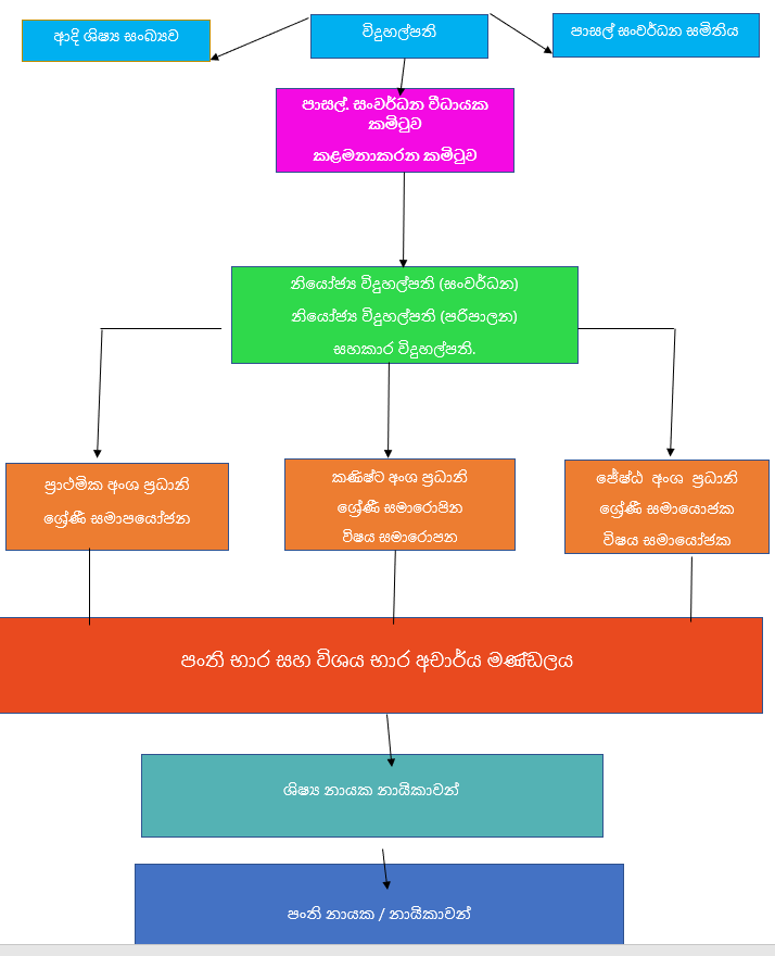
පරිපාලන ව්යුහය
ප්රධාන පරිපාලන කමිටු
පාසල් කළමනාකරණ කමිටුව
තාක්ෂණික ඇගයීම් කමිටුව
පාසල් ප්රතිසම්පාදන කමිටුව
අනු කමිටු
විනය කමිටුව
උත්සව කමිටුව
ක්රීඩා කමිටුව
චාරිකා කමිටුව
අනිවාර්ය අධ්යාපන කමිටුව
කාලසටහන් කමිටුව
පරිසර කමිටුව
ආපදා කළමනාකරණ කමිටුව
ව්යාපෘති කළමනාකරණ කමිටුව
අධීක්ෂණ කමිටුව
ඇගැයීම් කමිටුව
ගුරු සුභසාධන කමිටුව
අධ්යයන කාර්යමණ්ඩලය
විදුහල්පති
නියෝජ්ය විදුහල්පති
අධ්යයන කාර්යමණ්ඩලය
අනධ්යයන කාර්ය මණ්ඩලය
ශිෂ්ය නායක මණ්ඩලය
පුවත් සහ විශේෂ අවස්ථා
ජයග්රහණ
සමාජ හා සංගම්
ගැලරිය
අප හා සම්බන්ධ වන්න
3D_Logo.png
DSC_0014.jpg
images/WhatsApp_Image_2023-03-16_at_182808.jpeg
අධ්යයන
Toggle navigation
පරිපාලනය
පරිපාලන ව්යුහය
ප්රධාන පරිපාලන කමිටු
අනු කමිටු
Home
අධ්යයන
පරිපාලනය
පරිපාලන ව්යුහය
පරිපාලන ව්යුහය